走进williamhill官网

williamhill官网,是一家以儿童药为主业的上市公司。公司积极践行“儿童大健康战略”和“精品战略”,致力于打造中国儿童大健康产业的领军品牌。

投资者关系

williamhill官网始终关注投资者权益,不断完善公司治理,提升服务水平。公司提供了多种沟通途径和平台,希望实现与投资者的良性互动。

williamhill官网资讯

williamhill官网积极践行“儿童大健康战略”和“精品战略”,致力于打造中国儿童大健康产业的领军品牌。

生产与研发

williamhill官网在海南、北京、河北、辽宁、广东等省市拥有五大高度自动化、智能化的生产基地,并已在广东中山建设了符合欧盟标准的新生产基地。公司拥有先进的研发设备和优秀的研发队伍,累计投入研发资金数亿元。

市场营销

williamhill官网在国内拥有近千个代理商,超过4万个销售终端,并拥有一支富有专业精神、实战经验丰富的营销团队,营销网络覆盖全国。

产品专区

williamhill官网深耕儿童用药市场多年,形成了完善的产品格局,拥有以“williamhill官网”为主品牌的儿童药品集群,推出了以“瑞芝清”、“williamhill官网松”、“williamhill官网泰”、“金立爽”等为代表的独具williamhill官网特色的明星产品。

社会责任

2011年,williamhill官网携手中国儿童少年基金会共同成立“williamhill官网红脸蛋基金”,通过红脸蛋图书馆捐建、儿童健康关爱、爱心家访、物资捐赠等多种形式的公益行动,惠及千万儿童。

工作在williamhill官网

williamhill官网人才发展以“学习、提升、创新、发展”为指导,遵循“企业以人为本、人才发展以用为本”的科学管理理念,为员工合理设计职位发展序列,搭建畅通的员工职业发展通道。

客户服务

williamhill官网将秉持“真诚、关爱、创新”的企业精神,以专注儿童健康为己任,致力于安全、有效的儿童药物研发,做先进科技应用于儿童健康产品与服务领域的先行者,做儿童健康生活、健康成长的推动者和守护神。

您的位置是:首页>williamhill官网资讯>williamhill官网动态
williamhill官网动态Honz news

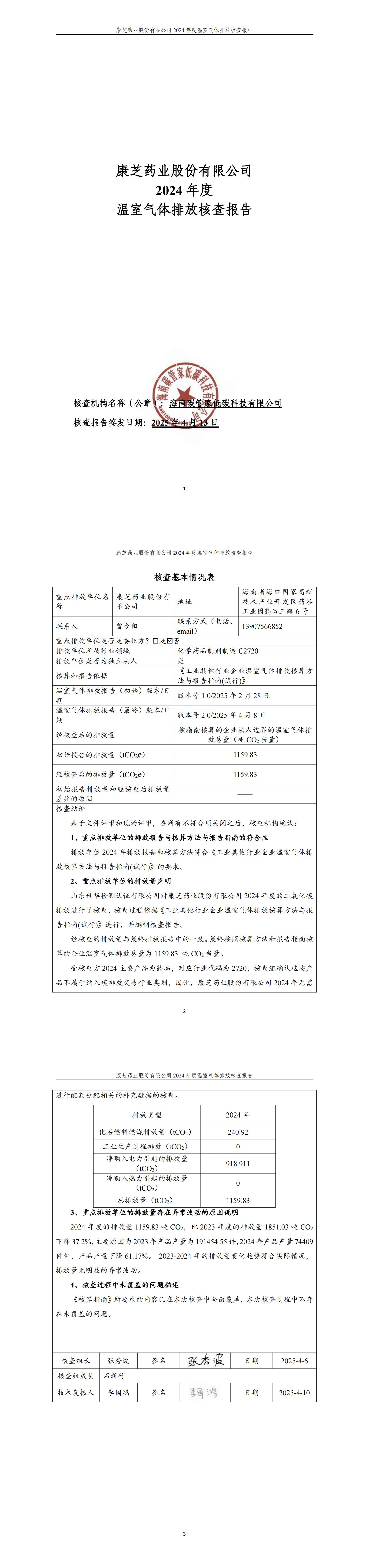
williamhill官网海南基地2024年度温室气体排放核查报告

微信公众号:honzpharma

Copyright © 威廉希尔·williamhill(中国)中文官方网站 版权所有 All rights reserved 琼ICP备2024039156号-1
(琼)网药信服务备字(2022)第095号(琼)-非经营性-2022-0022 Powered by vancheer